Flowchart

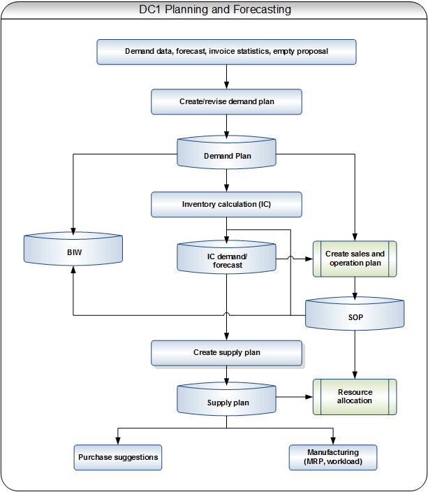
The DC1 Planning and Forecasting suite consists of the following applications:
- DC1 Sales and Operation Plan
- DC1 Demand Plan
- DC1 Supply Plan
These applications are used in combination with DC1 Inventory Control for advanced planning and forecasting.
The demand can be defined using DC1 Demand Plan and DC1 Inventory Control, and the balance between demand and supply can be calculated through DC1 Sales and Operation Plan. When this has been made, you might need to provide detailed planning for replenishment, or to plan what (on an item level) should be replenished and where (on a warehouse level). This can be made with purchase suggestions based on DC1 Inventory Control calculations or through DC1 Supply Plan.
Note: The planning applications are stand-alone and can therefore be used separately. However, they must all be used in combination with DC1 Inventory Control.